
一、机构简介
国家留学基金管理委员会成立于1996年,是教育部直属事业单位。国家留学基金管理委员会根据国家法律、法规和有关方针政策管理、使用国家留学基金;用法制和经济手段管理出国留学和来华留学事务,合理确定有关资助项目与方式;制定管理规章,发挥基金使用效益;受委托管理各项与国外双边、多边交换或单方奖学金,资助有益于中国教育事业和对外友好关系发展的项目;与境内外相应机构开展交流合作,并接受委托管理有关教育交流和科技合作方面的其它事务。
国家留学基金主要来源于国家财政拨款,也接受并积极争取国内外捐助。
二、申请程序
1. 了解选派计划(2022年国家留学基金资助出国留学人员选派简章)、选派类别、基本申报条件和申请时间等相关信息(国家公派出国留学外语合格条件);
2. 按留学身份、拟留学国别查询可申报项目,了解具体选派办法,确定拟申请留学项目及具体派出渠道;
3. 按拟申请项目及派出渠道要求做好前期申请准备工作;
4. 经所在单位同意后,按所申请项目及渠道确定的申请时间登录信息平台进行网上报名(详见“国家留学基金管理委员会网上报名系统填表说明”);
5. 准备申请材料(请查阅有关项目专栏内容);
6. 向受理单位提交申请材料:有关高校人员的申请由所在学校主管部门负责受理;在外留学人员的申请委托现就读院校或科研机构所在国我驻外使(领)馆教育处(组)负责受理;其他人员的申请由有关国家留学基金申请受理单位负责受理;少量项目须直接向国家留学基金委提交申请材料,具体请查阅项目选派办法。
三、了解选派计划
1. 选派类别、基本申报条件和申请时间等相关信息
2. 《2022年国家留学基金资助出国留学人员选派简章》
3. 《国家公派出国留学外语合格条件》
四、项目检索

五、前期申请工作
按拟申请项目及派出渠道要求做好前期申请准备工作
六、登录信息平台

七、网上报名系统填表说明

八、准备申请材料
请查阅有关项目专栏内容,对应项目中附件包含准备材料详情。
九、向受理单位提交申请材料
1、有关高校人员的申请由所在学校主管部门负责受理;
2、在外留学人员的申请委托现就读院校或科研机构所在国我驻外使(领)馆教育处(组)负责受理;
3、其他人员的申请由有关国家留学基金申请受理单位负责受理;
4、少量项目须直接向国家留学基金委提交申请材料,具体请查阅项目选派办法。
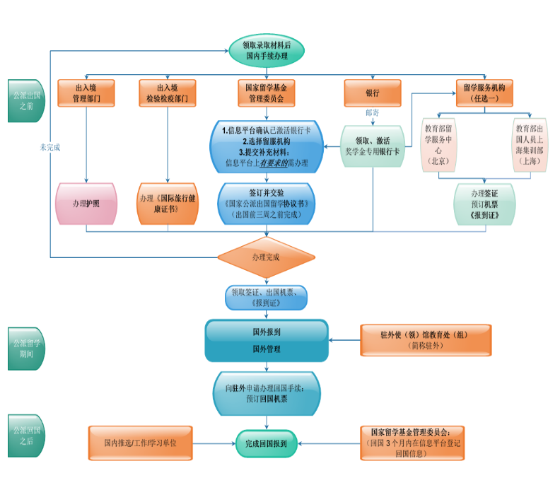
十、录取派出


