近日,第十一届“学创杯”全国大学生创业综合模拟大赛天津市选拔赛圆满落幕。学院13支参赛队伍在大赛中的数字营销模拟赛项、创业综合模拟赛项以及财务决策模拟赛项三条赛道中喜获佳绩,其中,2支队伍获市级一等奖、9支队伍获市级二等奖、2支队伍获市级三等奖。
“学创杯”大赛被纳入中国高等教育学会《全国普通高校大学生竞赛排行榜》,自2014年至今已经成功连续举办十届,由高等学校国家级实验教学示范中心联席会经济与管理学科组和中国陶行知研究会主办、天津财经大学承办,杭州贝腾科技有限公司支持。
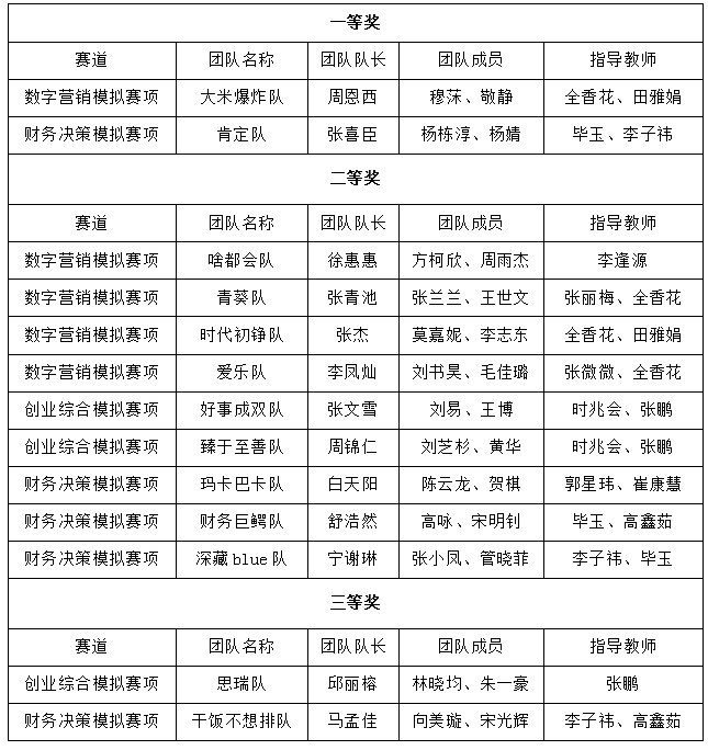
在今年天津市选拔赛中,学院共13支队伍取得优异成绩,获奖团队如下:

在此次比赛中,珠江学子展示出了敢想敢拼、勤学善思的精神风貌,切实践行以知促行、以行求知的理念,在实践中求真学问、练真本领。希望学院代表队在全国半决赛中再接再励,勇创佳绩!

市级一等奖

市级二等奖

市级三等奖
